In this guide, I have listed the popular DevOps certifications, along with top choices, so you can choose the best one for you.
Choosing the right DevOps certification is important in your DevOps career. For fresh graduates to experienced DevOps professionals, the right certification will help you gain DevOps skills and grow in your IT career.
Also, DevOps is a growing field, and the following are some statistics showing DevOps growth.
- As per the Global DevOps Market Research Report, the DevOps market is projected to grow at a Compound Annual Growth Rate (CAGR) of 19.04% to reach USD 14,554.23 million by 2027.
- According to the Upskilling IT 2023 survey report by the DevOps Institute, 65% of the survey respondents reported that DevOps certifications are very valuable.
- As per the Annual Open Source Jobs Report, 90% of employers are interested in getting their employers certified in DevOps tools.
- According to the Pearson VUE Certification report, 32% of the employees received a salary increase after the completion of certification.
This guide is based on the latest trends in DevOps & DevOps tools around Linux, cloud computing, Containerization, Infrastructure automation, Continuous Integration, Continuous Delivery, Continuous deployment, DevSecOps, observability, and configuration management.
If you dont have time to read about all the certifications, I have organized the DevOps Certification in categories in the following table.envoy gate
Here are my top picks for the DevOps certification in different categories.
| Category | Certifications |
|---|---|
| Container Orchestration | CKA, CKAD & CKS |
| Infrastructure as Code | Terraform Certification |
| Cloud Computing | AWS Certifications |
| DevSecOps | Hashicorp Vault Certification |
| Service Mesh | Istio Certified Associate (ICA) |
| Linux | LFCS |
| CI/CD | Jenkins Certification |
| Monitoring & Observability | Prometheus Certification (PCA) |
| GitOps | GitOps With Argo |
| Version Control | Git Skillcred |
| Programming | PCEP™ – Certified Entry-Level Python Programmer |
| MLOps | AWS Certified Machine Learning - Speciality |
Top DevOps Certifications
Now, let's look at each DevOps certification in detail, where I have added all the details about each certification, including registration, price, voucher codes, study guides, etc.
1. Certified Kubernetes Administrator (CKA)
CKA is my #1 pick when it comes to DevOps certification due to the fact that it is a sought-after hands-on certification from the Cloud Native Computing Foundation (CNCF)
As per the cncf annual report, in 2023 the CKA exam hit 176,000 enrolments.
Kubernetes is an open-source container orchestration tool for automating the deployment, scaling, and management of containerized applications. It has become the de facto standard for container orchestration and microservices deployment, and it is one of the sought-after DevOps skills in the current IT market.
The CKA program offers a robust curriculum that covers all aspects of Kubernetes administration, from installation and configuration to networking and security. Candidates who successfully complete the CKA exam will earn a globally recognized credential that demonstrates their skills and knowledge in Kubernetes.
If you're looking to start a career in DevOps, or simply want to deepen your understanding of Kubernetes, the CKA certification is a great place to start. Also, it is one of the most in-demand DevOps certifications.
The following table has the important CKA certification details.
| Exam Registration | CKA Exam Registration |
| Assessment Type | Hands-on practical labs ( 17 questions.) |
|---|---|
| Format | Online proctored |
| Duration | 2 hrs |
| Price | USD $395 with |
| Retake | One Free retake |
| Language | English |
| Expiration | 2 years |
| CKA Exam Guide | Detailed CKA Study Guide |
| Other Resources | killer.sh/cka for CKA practice tests & exam simulator. You will get two free sessions as part of exam registration. |
2. Certified Kubernetes Application Developer (CKAD)
CKAD is a Kubernetes certification that focuses on designing, building, and deploying cloud-native applications for Kubernetes. If you have CKA certification, passing CKAD is comparatively easier. It is a two-hour performance-based exam, and the following are the CKAD certification details.
| Exam Registration | CKAD Exam Registration |
| Assessment Type | Hands-on practical labs ( 19 questions.) |
|---|---|
| Format | Online proctored |
| Duration | 2 hrs |
| Price | USD $395 |
| Language | English |
| Expiration | 2 years |
| CKA Exam Guide | Detailed CKA Study Guide |
| Other Resources | killer.sh/ckad for CKA practice tests & exam simulator |
3. Certified Kubernetes Security Specialist (CKS)
CKS certification focuses on security best practices of Kubernetes application deployments. The certification topics are organized in a way that you learn all the concepts and tools around container security on Kubernetes.
Also, you must have a valid CKA certification to appear for CKS. It is also a two-hour performance-based exam like CKA & CKAD. CKS is comparatively a tougher exam than CKA and CKAD. You need to practice well before appearing for the exam.
| Exam Registration | CKS Exam Registration |
| Exam Guide | Detailed CKAD Study Guide |
| Other CKA Resources | killer.sh/cks for CKA practice tests & exam simulator |
Note: You can also start with the KCSA certification. It is an introductory kubernetes security certification.
4. AWS Certified DevOps Engineer - Professional
AWS dominates cloud infrastructure, and this Professional-level AWS DevOps certification provides advanced skills in automating deployments, CI/CD, and managing scalable systems.
In 2025, it is one of the most in-demand DevOps certifications, with thousands of job postings asking for it.
According to KodeKloud, around 6,000+ job listings ask for an AWS Certified DevOps Engineer in 2025, making it the most in-demand cloud certification.
Here is what AWS says about this certification.
| Exam Registration | AWS Certified DevOps Engineer - Professional |
| Level | Professional |
| Length | 180 minutes to complete the exam |
| Cost | 300 USD. Visit Exam pricing for additional cost information, including foreign exchange rates. |
| Format | 75 questions, either multiple choice or multiple response. |
| Delivery Method | Pearson VUE testing center or online proctored exam. |
5. Microsoft Certified: Azure DevOps Engineer Expert
This certification validates expertise in designing and implementing strategies for collaboration, code, infrastructure, source control, security, compliance, continuous integration, testing, delivery, monitoring, and feedback.
It is primarily designed for DevOps professionals who combine people, processes, and technologies to continuously deliver valuable products and services that meet end-user needs and business objectives.
| Attribute | Details |
|---|---|
| Certification Registration | Microsoft Certified: Azure DevOps Engineer Expert |
| Level | Expert |
| Length | Varies per exam, typically around 150 minutes |
| Cost | Approximately $165 USD per exam (subject to regional variations) |
| Format | Multiple choice, multiple response, and scenario-based questions |
| Delivery Method | Pearson VUE testing center or online proctored exam |
| Skills Measured | Designing and Implementing Azure DevOps Solutions Infrastructure as Code (IaC) Continuous Integration and Continuous Deployment (CI/CD) Configuration Management Monitoring and Feedback |
6. Google Cloud Professional DevOps Engineer
This certification validates a DevOps Engineers expertise in using Google Cloud technologies to implement DevOps practices.
It demonstrates the ability to use Google Cloud to build software delivery pipelines, deploy and monitor services, and manage and learn from incidents.
This certification is primarily designed for DevOps professionals who are using Google Cloud Platform to automate infrastructure, build and release software, monitor operations, and manage service reliability.
| Attribute | Details |
|---|---|
| Certification Registration | Google Cloud Professional DevOps Engineer |
| Level | Professional |
| Length | 2 hours |
| Cost | $200 USD |
| Format | Multiple choice and multiple select questions |
| Delivery Method | Online proctored exam or in-person at a test center |
| Skills Measured | Applying site reliability engineering principles to a service Optimizing service performance Implementing service monitoring strategies Building and implementing CI/CD pipelines for a service Managing service incidents |
7. HashiCorp Certified Terraform Associate
When it comes to Infrastructure as Code, HashiCorp Certified Terraform Associate is my choice.
HashiCorp Certified Terraform Associate is a modern infrastructure automation certification for professionals that validates your skills in using Hashicorp Terraform to provision, manage, and maintain any cloud or on-prem infrastructure. The certification exam covers the core set of skills required to effectively use Terraform to provision infrastructure.
The Terraform Associate Exam is administered by Webassessor, an independent third-party proctoring service. The exam consists of 70 multiple-choice questions and has a 2-hour time limit. Candidates must achieve a passing score of 70% or higher to earn the certification.
The Terraform Associate certification is valid for two years from the date of passing. To maintain active status, Terraform Associates are required to retake the exam prior to expiration. There are no prerequisites for taking the Terraform Associate Exam.
When it comes to Devops, infrastructure automation plays a key role. Terraform is particularly popular in infrastructure provisioning. So from a cloud automation perspective, Terraform Associate is the best certification you can have.
Here are the Terraform certification details.
| Exam Registration | HashiCorp Certified: Terraform Associate |
| Assessment Type | Multiple choice |
|---|---|
| Exam Format | Online proctored |
| Duration | 1 hour |
| Price | $70.50 USD plus locally applicable taxes and fees Free retake not included |
| Language | English |
| Expiration | 2 years |
8. Linux Foundation Certified System Administrator (LFCS)
Linux administration is an essential skill for a DevOps Engineer. If you are starting your DevOps journey, getting certified in LFCS is the start of the DevOps certification roadmap.
training.linuxfoundation.org
| Exam Registration | LFCS Exam Registration |
| Assessment Type | Multiple choice |
|---|---|
| Exam Format | Online proctored |
| Duration | 2 Hours |
| Price | $395 with a free retake |
| Language | English |
| Expiration | 3 years |
The LFCS credential is valid for three years. To maintain the credential, holders must recertify every three years by passing the LFCS exam or another approved exam.
The Linux Foundation also offers a Certified Engineer (LFCE) credential for candidates who wish to validate their skills in designing and implementing Linux systems.
9. Istio Certified Associate (ICA)
Most organizations use service mesh today. As a DevOps engineer, it is very important to showcase these skills in the IT market today.
Istio Certified Associate is the only service mesh-based certification offered by the Linux Foundation. So if you want to demonstrate your understanding of Istio principles, terminology, and best practices, this certification is for you.
The following are the certification details.
| Exam Registration | ICA Exam Registration |
| Assessment Type | Performance-based & Multiple Choice Exam |
|---|---|
| Exam Format | Online proctored |
| Duration | 2 Hours |
| Price | $250 with a free retake |
| Language | English |
| Expiration | 3 years |
| Study Guide | ICA Detailed Study |
10. Docker Certified Associate (DCA)
If you are getting started with your container journey, DCA is the best certification to start with. Over the years, Docker has become the de-facto standard for container deployments. Even though it is not the only available container engine, developers and devops engineers prefer using Docker for containerizing applications.
| Exam Registration | Docker Certified Associate (DCA) |
| Assessment Type | 3 multiple choice and 42 discrete-option multiple-choice (DOMC) questions |
|---|---|
| Format | Online proctored |
| Duration | 90 minutes |
| Price | USD $195 or Euro €175 |
| Language | English |
| Expiration | 2 years |
Here is what you should know about the Docker Certified Associate exam.
- You should have a minimum of 6 -12 months of Docker experience to take this exam. It is not a mandate.
- You will get the exam result as soon as you complete the exam.
11. HashiCorp Certified: Vault Associate
As a DevOps engineer, you need to take care of security automation along with infrastructure automation and application deployments. And without any doubt, Hashicorp Vault is the best open-source secret management solution out there. So if you are into DevSecOps or responsible for managing security aspects of a project, this is one of the best security certifications in DevOps.
Here are the exam details.
| Exam Registration | HashiCorp Certified: Vault Associate |
| Assessment Type | Multiple choice |
|---|---|
| Format | Online proctored |
| Duration | 1 hour |
| Price | $70.50 USD plus locally applicable taxes and fees Free retake not included |
| Language | English |
| Expiration | 2 years |
12. HashiCorp Certified: Vault Operations Professional
Vault Operations Professional is an advanced certification. So, Vault Associate Certification is recommended before appearing for the operations professional certification. To appear for this exam, you need to have knowledge of the following topics.
- Linux command line
- IP networking
- Public Key Infrastructure (PKI), including PGP and TLS
- Network security and RBAC fundamentals.
- Concepts and functionality of infrastructure running in containers.
Here are the exam details.
| Exam Registration | HashiCorp Certified: Vault Operations Professional |
| Assessment Type | Lab-based and multiple choice |
|---|---|
| Format | Online proctored |
| Duration | 4 hours |
| Price | $295 USD plus locally applicable taxes and fees Includes free retake |
| Language | English |
| Expiration | 2 years |
13. Red Hat Certified Engineer (RHCE) exam (Ansible Certification)
If you are someone who works with RedHat Enterprise Linux or wants to get your hands dirty with Redhat administration and automation, using Ansible, this certification is for you. The exam covers the following.
- Red Hat Certified System Administrator tasks
- Ansible Components.
- Ansible control node setup
- Shell Scripting tasks
- Ansible playbook creation
- Using Ansible modules for system administration tasks.
- Working with Ansible Roles
- Advanced Ansible Features like templating, Ansible vault, etc.
| Exam Registration | Red Hat Certified Engineer (RHCE) exam |
| Assessment Type | Hands-on, practical exam |
|---|---|
| Format | Online proctored |
| Duration | 3.5 hrs |
| Price | $400 Plus Tax |
| Free Retake | Within 90 days |
| Language | English |
| Expiration | 3 years |
14. Prometheus Certified Associate (PCA)
Prometheus is one of the best open-source and cloud-native monitoring tools. Prometheus Certified Associate (PCA) certification is focused on Prometheus monitoring and observability. This certification will help you gain knowledge on the fundamentals of data monitoring, metrics, alerts, and dashboards using Prometheus.
| Exam Registration | Prometheus Certified Associate (PCA) |
| Assessment Type | Multiple Choice Exam |
|---|---|
| Format | Online proctored |
| Duration | 1.5 hrs. |
| Price | $250 |
| Free Retake | One |
| Language | English |
| Expiration | 3 years |
15. AWS Certified Machine Learning – Specialty
This is one of the most recognized cloud ML certificates. It shows you can build, train, tune, and deploy scalable ML solutions on AWS, including production workflows, automation, and MLOps-style tasks.
It is often listed in job requirements for MLOps/ML engineering roles because AWS is mostly used in enterprise ML workloads.
| Exam Registration | AWS Certified Machine Learning - Specialty |
| Level | Advanced |
| Length | 180 minutes to complete the exam |
| Cost | 300 USD. Visit Exam pricing for additional cost information, including foreign exchange rates. |
| Format | 65 questions, either multiple choice or multiple response. |
| Delivery Method | Pearson VUE testing center or online proctored exam. |
| Languages Offered | English, Japanese, Korean, and Simplified Chinese. |
This certification is valid for 3 years. You need to retake the exam before it expires to keep the certification active.
16. Certified Argo Project Associate (CAPA)
The Certification Argo Project Associate (CAPA) exam checks your knowledge about the tools in the Argo project.
This certification covers all major tools in the Argo project, such as, Argo Workflow, Argo CD, Argo Rollouts, and Argo Events.
As a DevOps Engineer, you will be working with a Kubernetes based CI/CD pipeline, and having this certification will show your skills in GitOps.
The exam details are given in the table below.
| Exam Registration | Certified Argo Project Associate (CAPA) |
| Exam Type | Online, Proctored, Multiple Choice Questions |
| Exam Cost | $250 USD |
| Exam Duration | 90 minutes |
| Number of Questions | 60 |
| Passing Percentage | 75% |
| Validity | 2 years |
| Retake Policy | One retake |
Free DevOps Certifications
All the popular DevOps certifications cost you money. If you are someone who cannot afford to pay for a certification exam, you can start with free DevOps certifications offered by organizations.
1. GitOps Certification with Argo
Codefresh is offering free training and certification on GitOps with ArgoCD. GitOps is a sought-after skillset for organizations adopting microservices and container orchestration frameworks like Kubernetes.
Signup Here: Get Certified for GitOps with Argo
2. Certified Calico Operator: Level 1
Calico is the CNI plugin for Kubernetes and is one of the commonly used CNIs for setting up Kubernetes clusters. Tigera, the company that developed Calico, offers a free certification specifically for Calico operators. You can make use of the certification to gain good knowledge about the Kubernetes network plugins.
Signup Here: Certified Calico Operator
3. Intermediate for Istio
This free Istio certification by Solo.io covers all the Istio service mesh fundamentals. As per the website
Signup Here: Intermediate for Istio by Solo.io
Benefits of DevOps Certification
The following are the benefits of getting certified in any DevOps tools or cloud.
- Better job opportunities. Companies use certifications as a filter to choose candidates for job interviews.
- Opportunity to get hands-on experience to understand a tool's features.
- Increased chances of a higher salary.
Certification can also plays a key role in increased salary potential. For example, Glassdoor suggests that a CKA certification can potentially increase the salary by over $23,000 as compare to a non-certified professional.
These reports clearly show the importance of DevOps adoption. So if you are certified in DevOps-related tooling, it's an added advantage for your career.
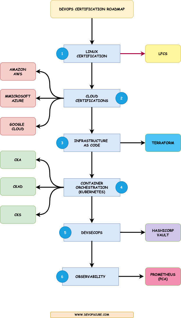
DevOps Certifications Roadmap
So, when we talk about DevOps certifications, it is more certifications that are related to the DevOps practice. It could be a certification based on the tool, cloud platform, SCRUM, etc.
My first certification as a DevOps engineer was AWS-certified solution architect because I was primarily working on AWS cloud-related projects. It makes more sense to start with a certification on the technologies you are working with.
For example, if you are a Linux admin and want to become a DevOps Engineer, you can get certified in Kubernetes, as it is more relevant to the domain you are already in. That is “System Administration”.
Here is my advice on DevOps certification.
Start with one Certification that is closely related to your existing domain. If you are completely new to DevOps, the following DevOps certification roadmap would help.

Most In-Demand DevOps Certifications
Even though there are many DevOps certifications, there are in-demand DevOps certifications in terms of job opportunities and salaries.
As per the current DevOps trends, the following DevOps certifications are in demand.
- AWS Certified DevOps Engineer (AWS)
- Certified Kubernetes Administrator (CKA)
- Certified Kubernetes Application Developer (CKAD)
- Microsoft Certified: DevOps Engineer Expert (Azure)
- HashiCorp Certified: Terraform Associate
How Long Does It Really Take to Learn DevOps?
The core concepts can be learn in 2 to 5 months such as Devops principals, CI/CD, Containerization, version control, etc.
The next level will give a deeper understanding of the tools, and it is possible to make solutions that are required for the organization.
Conclusion
Based on my 10+ years of working as a DevOps engineer with multiple certifications, I can say that there is no single certification that fits all the required DevOps skills. However, based on your career path, choose a certification that aligns with your career goals.
Also, I have spoken more about the importance of certification in my becoming a DevOps engineer guide.
In this blog, we have looked at the best DevOps certifications for you to showcase your knowledge in DevOps.
Also, if you are specifically learning Kubernetes, check out our guide on the best Kubernetes certifications.